Monolith Documentation
Microservices Docs
Tech Blog
Website
Contact Us
Documentation Home
Developer
Catalog Management
Previous Version (5.1)
Current Version (6.1)
Previous Version (6.0)
Previous Version (5.2)
Previous Version (5.0)
Changelog
Getting Started
Getting Started - Heat Clinic
Running Locally
IDE Setup
Eclipse Setup
IntelliJ Setup
Broadleaf Concepts
Key Aspects & Configuration
Features and Architecture
Project Modules / Structure
Merge Configuration
Persistence Configuration
Database Configuration
Database Configuration Overview
MS SQL Server
MySQL
PostgreSQL
Oracle DB
App Server Configuration
Tomcat
Data and Service Models
Data & Service Model Overview
Main Entities
Extending Entities
Main Services
Extending Services
Enumerations
Workflows and Activities
Catalog and Search
Catalog Search Overview
Solr Deployment Models
Deployment Model Overview
Embedded
Solr Cloud
Solr Cloud Overview
Zookeeper Setup
Solr Cloud Setup
Client Setup
Stand Alone
Solr Stand-Alone Overview
Master Slave
Client Configuration
Indexing
Use of Field and Facet Fields
Customizing / Extending SolrIndexService
Reindexing Strategies
Periodic Reindexing
Triggering a Reindex Process
Real Time Indexing
Searching
Category Browsing
Free Text Searching
Customizing & Extending SolrSearchService
Internationalization
Breadcrumbs
Inventory
Pricing
Workflow
Shipping
Shipping Overview
Creating a Fulfillment Pricing Provider
Tax
Tax Overview
Simple Tax Provider
Creating a Tax Provider
Custom Pricing Activities
Dynamic Pricing
Checkout Page Design
Checkout
Payment
Payment Overview
Payment Gateway Interfaces
Understanding the Transaction Lifecycle
Understanding Payment Gateways
Creating a Payment Gateway Module
Payment Domain
Payment and Pricing Activities
Payment Rollback Handlers
Payment Security and PCI Compliance
Architecture Diagrams
[[Architecture Diagram Overview | Arc Overview]]
Logical Architecture
Server Configuration
Application Architecture Module View
Application Architecture Component View
Additional Configuration
Email
Offers
CMS
Caching
CDN Configuration
Asset Server
QoS
Admin
Provided Controllers
New Custom Controllers and Sections
Managing Custom Entities
Entity Type Selection
Typed Entities
Validations
Admin Roles and Permissions
Custom Persistence Handlers
Admin Roles and Permissions
Admin Performance Suggestions
AdminPresentation
Metadata Overrides
Security
Row Level Security
Admin Dialect Processors
Presentation Layer
Presentation Layer Overview
Thymeleaf Processors
Resource Bundling
REST
REST API Overview
Security
Internationalization
Translations
Locale Resolution
Currency Resolution
CMS
SEO
Fulfillment Groups
Modules
Module Overview
Extension Patterns
Tutorials
Getting Started
Customizing the UI
Adding Customer Attribute
Extending Customer
Customizing Order Submit
Customizing Add to Cart
Customizing Checkout
Customizing Checkout Overview
Customizing Payment
Customizing Shipping
Customizing Tax
Switching To MySQL
JBoss Tutorial
Export Database Schema
Core
Extending Entities Tutorial
Extending Services Tutorial
Creating A New Workflow Tutorial
Creating A New Entity
Adding Data Tutorial
Admin Customization
Customizing Templates
Adding Help Text
Customizing Persistence Handlers
Filtering To-One Lookups
Adding JavaScript
Dynamic Field Visibility
Using LDAP for Admin Security
Admin Usage
Creating An Offer
Using Structured Content
Testing
Integration and RESTful Services Testing
Database Model
Admin
Admin Model Overview
Change Sets
Security
Modules
Catalog
Catalog Model Overview
Category
Product
Reviews
Search
Sku
CMS
CMS Model Overview
Field
Page
Static Asset
Structured Content
Customer
Detail
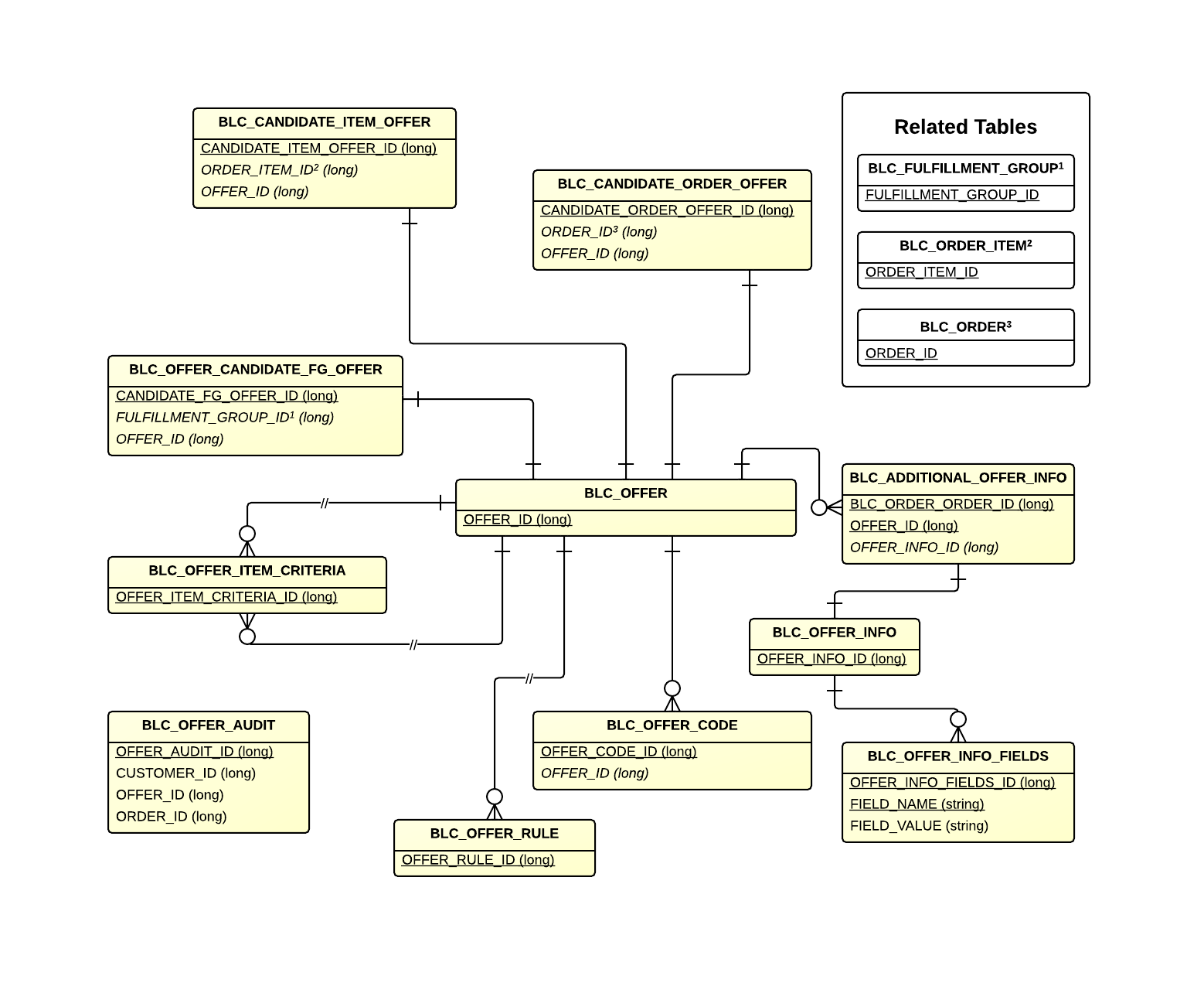
Offer
Offer Model Overview
Detail
Order
Order Model Overview
Detail
Fulfillment
Payment
Tax
Other
Common
Email Tracking
Fulfillment
Social
Contributing to Broadleaf
Release Notes
5.1.19-GA
5.1.18-GA
5.1.17-GA
5.1.16-GA
5.1.15-GA
5.1.14-GA
5.1.13-GA
5.1.12-GA
5.1.11-GA
5.1.10-GA
5.1.9-GA
5.1.8-GA
5.1.7-GA
5.1.6-GA
5.1.5-GA
5.1.4-GA
5.1.3-GA
5.1.2-GA
5.1.1-GA
5.1.0-GA
Migration Notes
5.0 to 5.1.0 Migration
5.0 to 5.0.2 Migration
4.0 to 5.0 Migration
4.0 to 5.0 Migration Overview
Admin icon Migration
Admin Permissions Migration
Catalog Migration
Custom Field Migration
Match Rule Queries
Offer Dependent Field Migration
[[Offer Migration]]
Store Address Migration
Search AppContext Migration
AppContext migration
3.1.10 to 4.0 Migration
3.1 to 3.2 Migration
3.1.2 to 3.1.3 Migration
3.1.1 to 3.1.2 Migration
3.1.0 to 3.1.1 Migration
3.0 to 3.1 Migration
3.0.10 to 3.0.11 Migration
3.0 to 3.0.1 Migration
2.3 to 3.0 Migration
2.2 to 3.0 Migration
2.1 to 3.0 Migration
2.0 to 3.0 Migration
2.2 to 2.3 Migration
2.0 to 2.3 Migration
2.0 to 2.2 Migration
2.0 RC1 to 2.0 GA Migration
1.6 to 2.0 Migration
[[1.6 to 2.0 Migration Notes Overview]]
SEQUENCE_GENERATOR
Order Service
Security
FGItem Strategy
Project Structure
Data
1.5 to 1.6 Migration
Appendix
Runtime Environment Configuration
Load Time Weaving
Preparing for Production
Environment Setup
IntelliJ Setup
Eclipse Setup
JRebel Setup
DB Management with Liquibase
Removing Thymeleaf
Branching Strategy
Dealing With Money
Javadocs
Offer Model
Detailed Diagrams
Offer Detail
High Level Diagram
×
Thanks for registering!
We'll be in touch shortly.
If you have immediate Enterprise Support needs please email us:
support@broadleafcommerce.com