Catalog Search
Detailed ERD
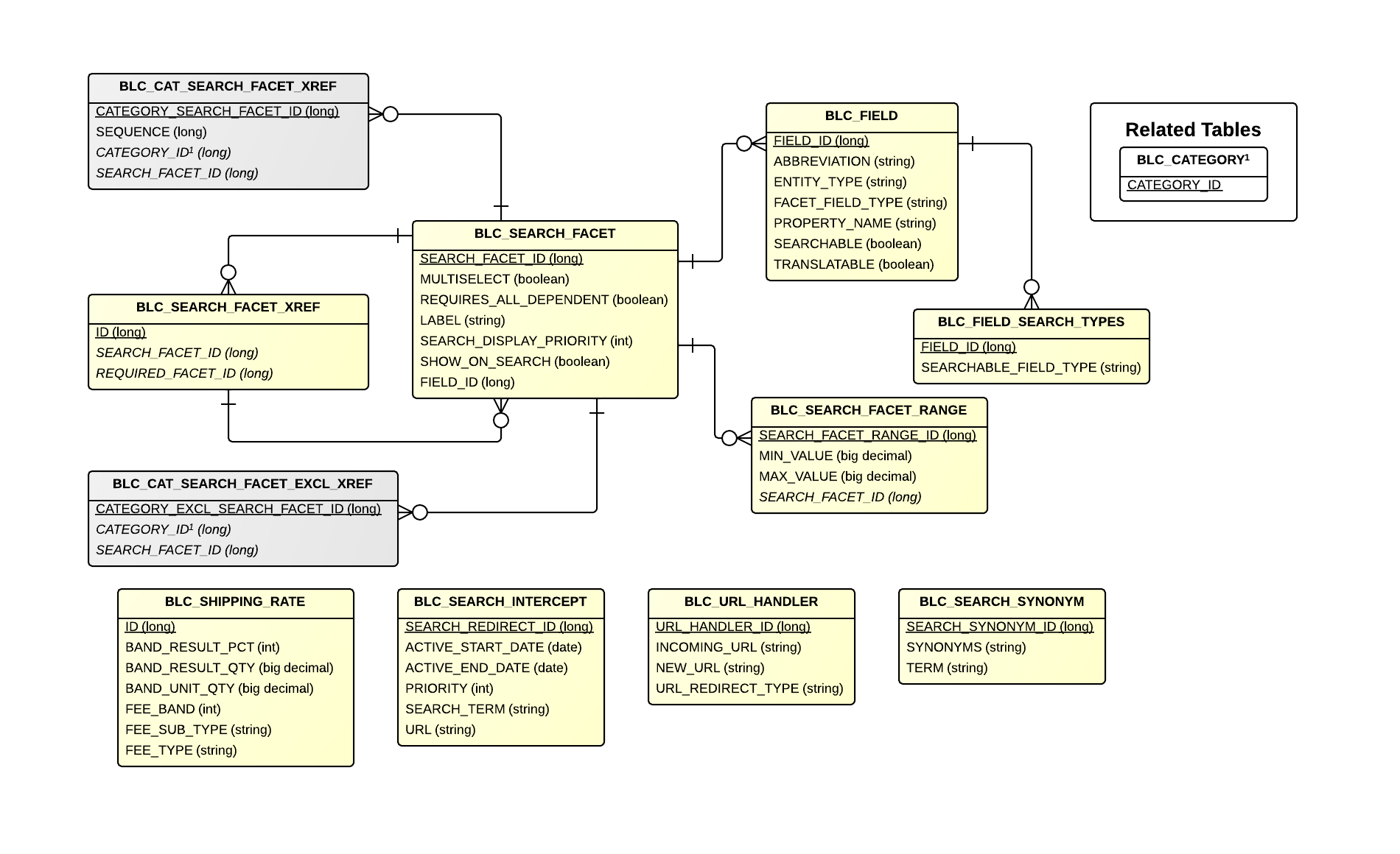
Tables
| Table | Related Entity | Description |
|---|---|---|
| BLC_SEARCH_FACET | SearchFacet | Represents a search facet. |
| BLC_FIELD | Field | Represents a field of a search facet. |
| BLC_FIELD_SEARCH_TYPES | - | Designates if the field will be searchable. |
| BLC_SEARCH_FACET_RANGE | SearchFacetRange | Designates a range for a search facet. |
| BLC_SEARCH_FACET_XREF | RequiredFacetImpl | Cross references required search facets. |
| BLC_CAT_SEARCH_FACET_XREF | CategorySearchFacet | Cross references the search facet with categories. |
| BLC_CAT_SEARCH_FACET_EXCL_XREF | CategoryExcludedSearchFacet | Cross references the search facet with categories to be excluded. |
| BLC_SEARCH_INTERCEPT | SearchIntercept | Represents the search redirect. |
| BLC_URL_HANDLER | URLHandler | Represents the URL handler. |
| BLC_SEARCH_SYNONYM | SearchSynonym | Represents search synonym. |
| BLC_SHIPPING_RATE | ShippingRate | Represents a shipping rate. |
Related Tables
| Table | Related Entity | Description |
|---|---|---|
| BLC_CATEGORY | Category | Represents a category. |
