Catalog Product
Detailed ERD
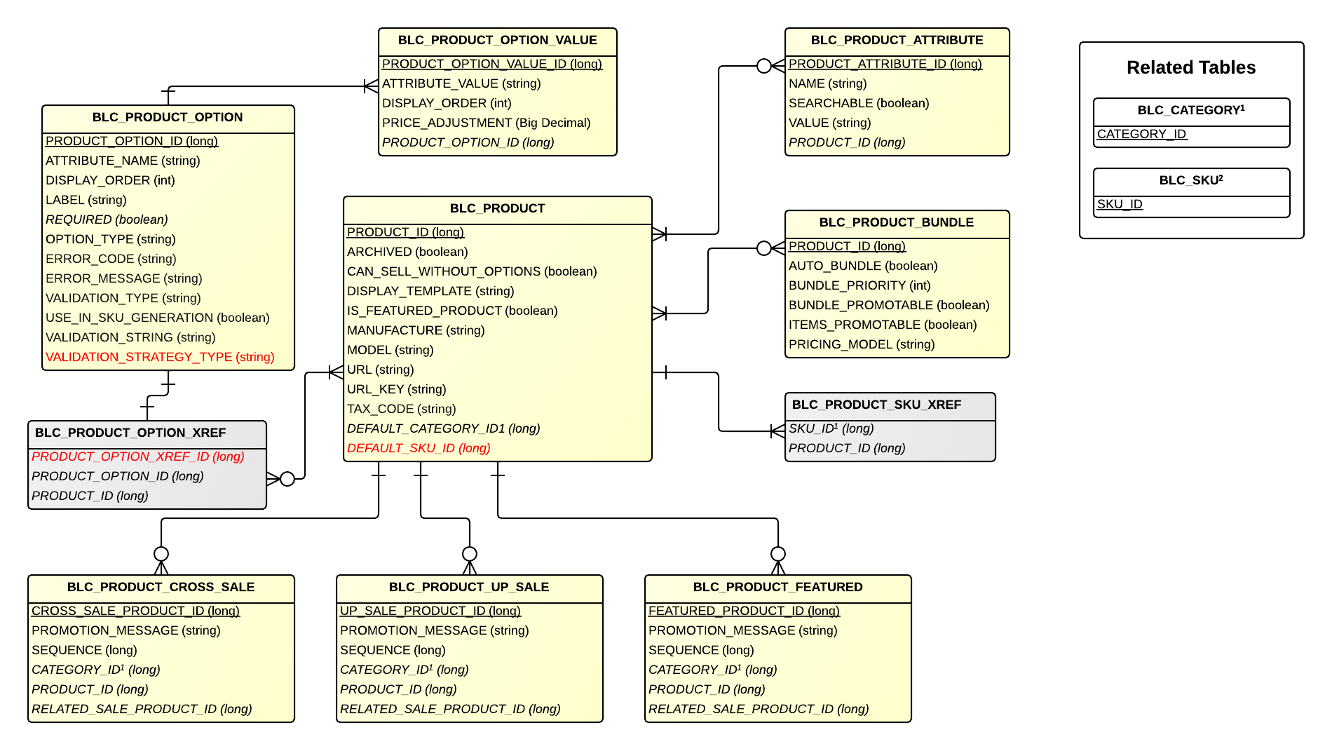
Tables
| Table | Related Entity | Description |
|---|---|---|
| BLC_PRODUCT | Product | A product is a general description of an item that can be sold (for example: a hat). Products are not sold or added to a cart. |
| BLC_PRODUCT_ATTRIBUTE | ProductAttribute | Defines attributes for a product. |
| BLC_SKU_XREF | - | Cross reference table that points to the skus for the product. |
| BLC_PRODUCT_BUNDLE | ProductBundle | Represents the product being sold in a bundle. |
| BLC_SKU_OPTION_VALUE_XREF | - | Represents the cross reference between sku and a product option value. |
| BLC_PRODUCT_OPTION_VALUE | ProductOptionValue | Defines the value of a Product Option. |
| BLC_PRODUCT_OPTION | ProductOption | Designates a Product Option. |
| BLC_PRODUCT_CROSS_SALE | RelatedProduct | Represents the products in the category. |
| BLC_PRODUCT_UP_SALE | RelatedProduct | Represents the products in the category. |
| BLC_PRODUCT_FEATURED | PromotableProduct | Represents the products in the category. |
Related Tables
| Table | Related Entity | Description |
|---|---|---|
| BLC_CATEGORY | Category | Represents a category. |
| BLC_SKU | Sku | A SKU is a specific item that can be sold including any specific attributes of the item such as color or size. |
