Order Tax
Detailed ERD
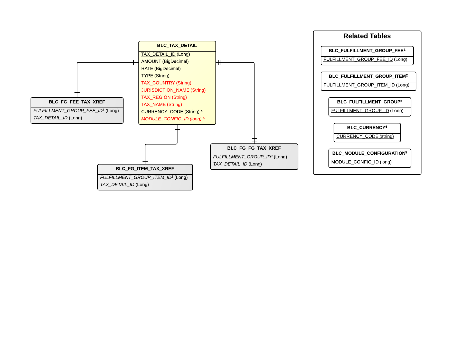
Tables
| Table | Related Entity | Description |
|---|---|---|
| BLC_FG_FEE_TAX_XREF | n/a | Cross-reference from fulfillment group fees to tax details |
| BLC_FG_FG_TAX_XREF | n/a | Cross-reference from fulfillment group to tax details |
| BLC_FG_ITEM_TAX_XREF | n/a | Cross-reference from fulfillment group item to tax details |
| BLC_TAX_DETAIL | TaxDetail | Contains tax information |
Related Tables
| Table | Related Entity | Description |
|---|---|---|
| BLC_FULFILLMENT_GROUP_FEE | FulfillmentGroupFee | Contains fee information for a fulfillment group |
| BLC_FULFILLMENT_GROUP_ITEM | FulfillmentGroupItem | Contains information for items in a fulfillment group |
| BLC_FULFILLMENT_GROUP | FulfillmentGroup | Holds fulfillment information about an order |
| BLC_CURRENCY | BroadleafCurrency | Contains currency information, such as code and if it's default |
