Customer Detail
Detailed ERD
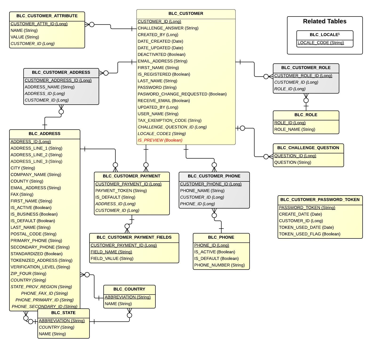
Tables
| Table | Related Entity | Description |
|---|---|---|
| BLC_ADDRESS | Address | Contains address information, e.g. city, state, and postal code |
| BLC_CHALLENGE_QUESTION | ChallengeQuestion | Question to present the user for password recovery purposes |
| BLC_COUNTRY | Country | Contains country information, e.g. abbreviation and name |
| BLC_CUSTOMER | Customer | Represents a customer in Broadleaf |
| BLC_CUSTOMER_ADDRESS | CustomerAddress | Associates a customer to an address |
| BLC_CUSTOMER_ATTRIBUTE | CustomerAttribute | Holds name-value pairs of attributes for a customer |
| BLC_CUSTOMER_PASSWORD_TOKEN | CustomerForgotPasswordSecurityToken | Holds token information for password recovery purposes |
| BLC_CUSTOMER_PHONE | CustomerPhone | Associates a customer to a phone number |
| BLC_CUSTOMER_ROLE | CustomerRole | Associates a customer to a role |
| BLC_PHONE | Phone | Contains phone information, e.g. number and if it's active |
| BLC_CUSTOMER_PAYMENT | CustomerPayment | Contains customer payment information. |
| BLC_ROLE | Role | Contains role information, e.g. role name |
| BLC_STATE | State | Contains state information, e.g. abbreviation, name, and country |
Related Tables
| Table | Related Entity | Description |
|---|---|---|
| BLC_LOCALE | Locale | Contains locale information, such as code and if it's default |
