Monolith Documentation
Microservices Docs
Tech Blog
Website
Contact Us
Documentation Home
Developer
Catalog Management
This version of the framework is no longer supported.
View the latest documentation.
Archived Version (4.0)
Current Version (6.1)
Previous Version (6.0)
Previous Version (5.2)
Previous Version (5.1)
Previous Version (5.0)
Changelog
Home
Getting Started
Broadleaf Concepts
Key Aspects & Configuration
Features and Architecture
Project Modules / Structure
Merge Configuration
Persistence Configuration
Database Configuration
MS SQL Server
MySQL
PostgreSQL
Oracle DB
App Server Configuration
Tomcat
Data and Service Models
Main Entities
Extending Entities
Main Services
Extending Services
Enumerations
Workflows and Activities
Catalog and Search
Solr Deployment Models
Embedded
Solr Cloud
Zookeeper Setup
Solr Cloud Setup
Client Setup
Stand Alone
Master Slave
Client Configuration
Indexing
Use of Field and Facet Fields
Customizing / Extending SolrIndexService
Reindexing Strategies
Periodic Reindexing
Triggering a Reindex Process
Real Time Indexing
Searching
Category Browsing
Free Text Searching
Customizing & Extending SolrSearchService
Internationalization
Breadcrumbs
Inventory
Pricing
Workflow
Shipping
Creating a Fulfillment Pricing Provider
Tax
Simple Tax Provider
Creating a Tax Provider
Custom Pricing Activities
Dynamic Pricing
Checkout Page Design
Checkout
Payment
Payment Gateway Interfaces
Understanding the Transaction Lifecycle
Understanding Payment Gateways
Creating a Payment Gateway Module
Payment Domain
Payment and Pricing Activities
Payment Rollback Handlers
Payment Security and PCI Compliance
Architecture Diagrams
Additional Configuration
Email
Offers
CMS
Caching
CDN Configuration
Asset Server
QoS
Admin
Provided Controllers
New Custom Controllers and Sections
Managing Custom Entities
Entity Type Selection
Validations
Admin Roles and Permissions
Custom Persistence Handlers
Admin Roles and Permissions
Admin Performance Suggestions
Metadata Overrides
Security
Row Level Security
Presentation Layer
Thymeleaf Processors
Resource Bundling
REST
Endpoints
Security
REST Tutorials
Internationalization
Translations
Locale Resolution
Currency Resolution
CMS
SEO
Fulfillment Groups
Modules
Tutorials
Getting Started
Customizing the UI
Adding Customer Attribute
Extending Customer
Customizing Order Submit
Customizing Add to Cart
Customizing Checkout
Customizing Payment
Customizing Shipping
Customizing Tax
Switching To MySQL
JBoss Tutorial
Export Database Schema
Core
Extending Entities Tutorial
Extending Services Tutorial
Creating A New Workflow Tutorial
Creating A New Entity
Adding Data Tutorial
Admin Customization
Customizing Templates
Adding Help Text
Customizing Persistence Handlers
Filtering To-One Lookups
Adding JavaScript
Dynamic Field Visibility
Using LDAP for Admin Security
Admin Usage
Creating An Offer
Using Structured Content
Testing
Integration and RESTful Services Testing
Database Model
Admin
Change Sets
Security
Modules
Catalog
Category
Product
Reviews
Search
Sku
CMS
Field
Page
Static Asset
Structured Content
Customer
Detail
Offer
Detail
Order
Detail
Fulfillment
Payment
Tax
Other
Common
Email Tracking
Fulfillment
Social
Contributing to Broadleaf
Release Notes
4.0.27-GA
4.0.26-GA
4.0.25-GA
4.0.24-GA
4.0.23-GA
4.0.22-GA
4.0.21-GA
4.0.20-GA
4.0.19-GA
4.0.18-GA
4.0.17-GA
4.0.16-GA
4.0.15-GA
4.0.14-GA
4.0.13-GA
4.0.12-GA
4.0.11-GA
4.0.10-GA
4.0.9-GA
4.0.8-GA
4.0.7-GA
4.0.6-GA
4.0.5-GA
4.0.4-GA
4.0.3-GA
4.0.2-GA
4.0.1-GA
4.0.0-GA
Migration Notes
3.1.10 to 4.0 Migration
3.1 to 3.2 Migration
3.1.2 to 3.1.3 Migration
3.1.1 to 3.1.2 Migration
3.1.0 to 3.1.1 Migration
3.0 to 3.1 Migration
3.0.10 to 3.0.11 Migration
3.0 to 3.0.1 Migration
2.3 to 3.0 Migration
2.2 to 3.0 Migration
2.1 to 3.0 Migration
2.0 to 3.0 Migration
2.2 to 2.3 Migration
2.0 to 2.3 Migration
2.0 to 2.2 Migration
2.0 RC1 to 2.0 GA Migration
1.6 to 2.0 Migration
SEQUENCE_GENERATOR
Order Service
Security
FGItem Strategy
Project Structure
Data
1.5 to 1.6 Migration
Appendix
Runtime Environment Configuration
Load Time Weaving
Preparing for Production
Environment Setup
IntelliJ Setup
Eclipse Setup
JRebel Setup
DB Management with Liquibase
Removing Thymeleaf
Branching Strategy
Dealing With Money
Javadocs
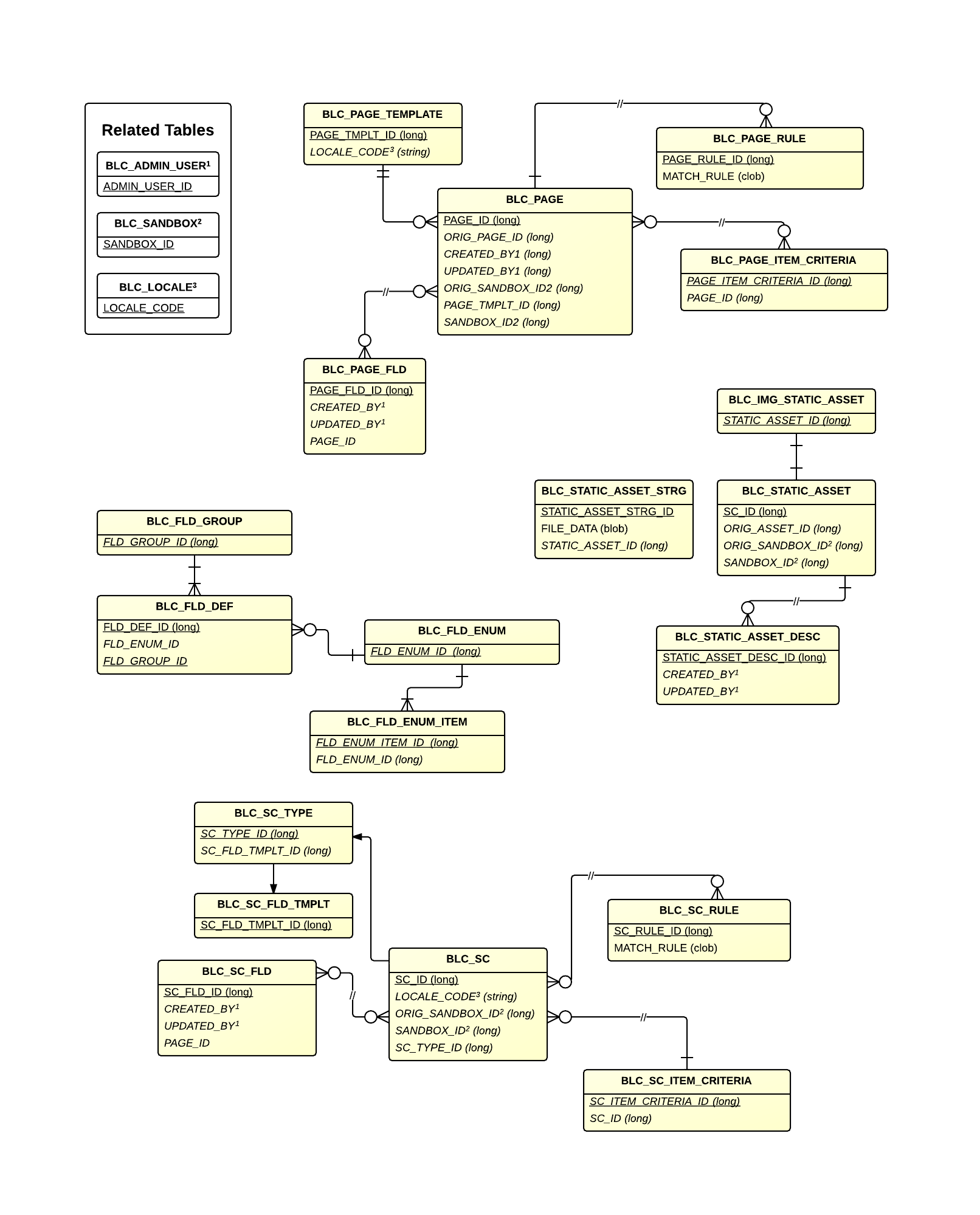
CMS Model
Detailed Diagrams
Field
Page
Static Asset
Structured Content
High Level Diagram
×
Thanks for registering!
We'll be in touch shortly.
If you have immediate Enterprise Support needs please email us:
support@broadleafcommerce.com