Catalog Sku
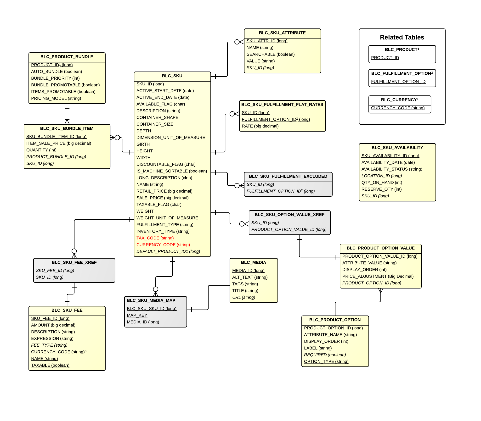
Detailed ERD
Tables
| Table | Related Entity | Description |
|---|---|---|
| BLC_SKU | Sku | A SKU is a specific item that can be sold including any specific attributes of the item such as color or size. |
| BLC_SKU_ATTRIBUTE | SkuAttribute | A SKU Attribute is a designator on a SKU that differentiates it from other similar SKUs (for example: Blue attribute for hat). |
| BLC_SKU_BUNDLE_ITEM | SkuBundleItem | Represents the sku being sold in a bundle. |
| BLC_PRODUCT_BUNDLE | ProductBundle | Represents the product being sold in a bundle. |
| BLC_SKU_FULFILLMENT_FLAT_RATES | - | Represents the sku fulfillment flat rates. |
| BLC_SKU_AVAILABILITY | SkuAvailability | Represents the availability of the sku. |
| BLC_SKU_FULFILLMENT_EXCLUDED | - | Represents if a sku fulfillment is to be excluded. |
| BLC_SKU_OPTION_VALUE_XREF | - | Represents the cross reference between sku and a product option value. |
| BLC_PRODUCT_OPTION_VALUE | ProductOptionValue | Defines the value of a Product Option. |
| BLC_PRODUCT_OPTION | ProductOption | Designates a Product Option. |
| BLC_SKU_MEDIA_MAP | - | Maps the sku to a media object. |
| BLC_MEDIA | Media | Represents a media object. |
| BLC_SKU_FEE_XREF | - | Represents the cross reference between sku and a sku fee. |
| BLC_SKU_FEE | SkuFee | Represents a sku fee. |
Related Tables
| Table | Related Entity | Description |
|---|---|---|
| BLC_PRODUCT | Product | A product is a general description of an item that can be sold (for example: a hat). Products are not sold or added to a cart. |
| BLC_FULFILLMENT_OPTION | FulfillmentOption | Represents a fulfillment option. |
| BLC_CURRENCY | BroadleafCurrency | Contains currency information, such as code and if it's default |
