Documentation Home
This version of the framework is no longer supported. View the latest documentation.

Catalog Search

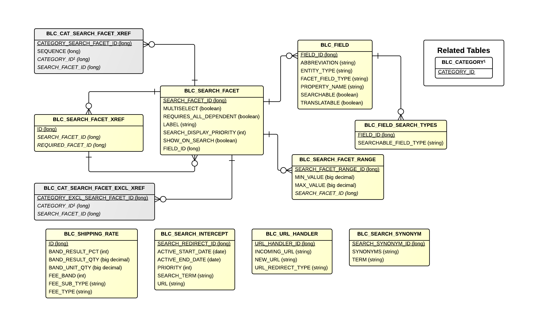
Detailed ERD

Catalog Search Detail

Tables

Table Related Entity Description
BLC_SEARCH_FACET SearchFacet Represents a search facet.
BLC_FIELD Field Represents a field of a search facet.
BLC_FIELD_SEARCH_TYPES - Designates if the field will be searchable.
BLC_SEARCH_FACET_RANGE SearchFacetRange Designates a range for a search facet.
BLC_SEARCH_FACET_XREF RequiredFacetImpl Cross references required search facets.
BLC_CAT_SEARCH_FACET_XREF CategorySearchFacet Cross references the search facet with categories.
BLC_CAT_SEARCH_FACET_EXCL_XREF CategoryExcludedSearchFacet Cross references the search facet with categories to be excluded.
BLC_SEARCH_INTERCEPT SearchIntercept Represents the search redirect.
BLC_URL_HANDLER URLHandler Represents the URL handler.
BLC_SEARCH_SYNONYM SearchSynonym Represents search synonym.
BLC_SHIPPING_RATE ShippingRate Represents a shipping rate.
Table Related Entity Description
BLC_CATEGORY Category Represents a category.