Documentation Home

Customer Detail

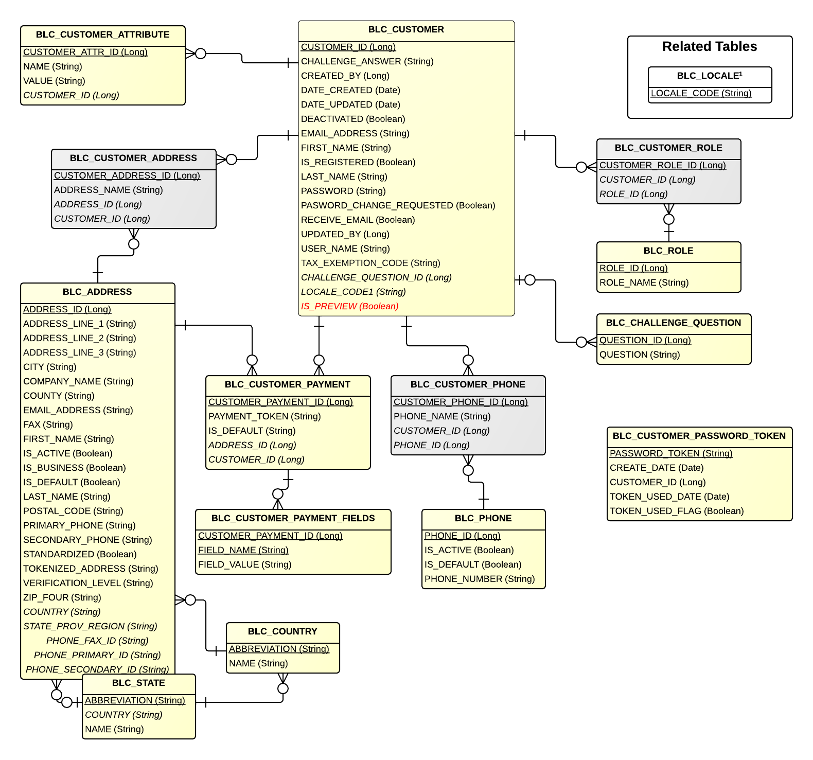
Detailed ERD

Customer Detail

Tables

Table Related Entity Description
BLC_ADDRESS Address Contains address information, e.g. city, state, and postal code
BLC_CHALLENGE_QUESTION ChallengeQuestion Question to present the user for password recovery purposes
BLC_COUNTRY Country Contains country information, e.g. abbreviation and name
BLC_CUSTOMER Customer Represents a customer in Broadleaf
BLC_CUSTOMER_ADDRESS CustomerAddress Associates a customer to an address
BLC_CUSTOMER_ATTRIBUTE CustomerAttribute Holds name-value pairs of attributes for a customer
BLC_CUSTOMER_PASSWORD_TOKEN CustomerForgotPasswordSecurityToken Holds token information for password recovery purposes
BLC_CUSTOMER_PHONE CustomerPhone Associates a customer to a phone number
BLC_CUSTOMER_ROLE CustomerRole Associates a customer to a role
BLC_PHONE Phone Contains phone information, e.g. number and if it's active
BLC_CUSTOMER_PAYMENT CustomerPayment Contains customer payment information.
BLC_ROLE Role Contains role information, e.g. role name
BLC_STATE State Contains state information, e.g. abbreviation, name, and country
Table Related Entity Description
BLC_LOCALE Locale Contains locale information, such as code and if it's default