Documentation Home

Catalog Sku

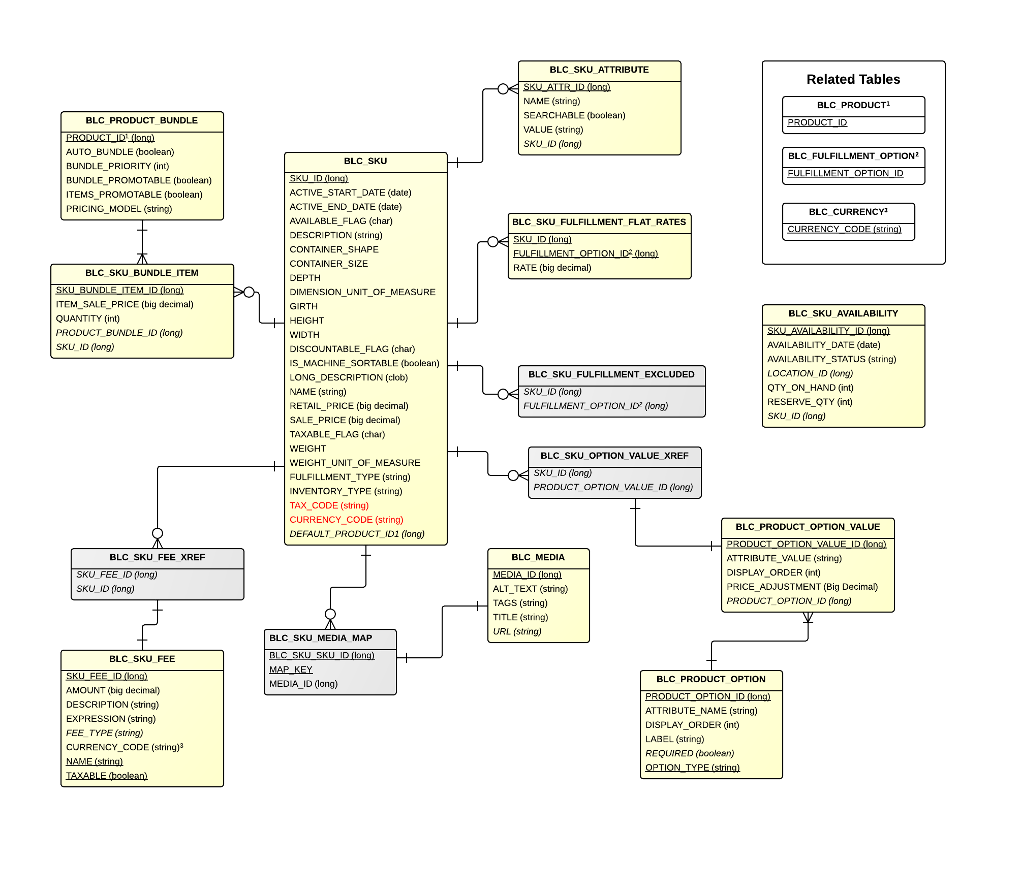
Detailed ERD

Catalog Sku Detail

Tables

Table Related Entity Description
BLC_SKU Sku A SKU is a specific item that can be sold including any specific attributes of the item such as color or size.
BLC_SKU_ATTRIBUTE SkuAttribute A SKU Attribute is a designator on a SKU that differentiates it from other similar SKUs (for example: Blue attribute for hat).
BLC_SKU_BUNDLE_ITEM SkuBundleItem Represents the sku being sold in a bundle.
BLC_PRODUCT_BUNDLE ProductBundle Represents the product being sold in a bundle.
BLC_SKU_FULFILLMENT_FLAT_RATES - Represents the sku fulfillment flat rates.
BLC_SKU_AVAILABILITY SkuAvailability Represents the availability of the sku.
BLC_SKU_FULFILLMENT_EXCLUDED - Represents if a sku fulfillment is to be excluded.
BLC_SKU_OPTION_VALUE_XREF - Represents the cross reference between sku and a product option value.
BLC_PRODUCT_OPTION_VALUE ProductOptionValue Defines the value of a Product Option.
BLC_PRODUCT_OPTION ProductOption Designates a Product Option.
BLC_SKU_MEDIA_MAP - Maps the sku to a media object.
BLC_MEDIA Media Represents a media object.
BLC_SKU_FEE_XREF - Represents the cross reference between sku and a sku fee.
BLC_SKU_FEE SkuFee Represents a sku fee.
Table Related Entity Description
BLC_PRODUCT Product A product is a general description of an item that can be sold (for example: a hat). Products are not sold or added to a cart.
BLC_FULFILLMENT_OPTION FulfillmentOption Represents a fulfillment option.
BLC_CURRENCY BroadleafCurrency Contains currency information, such as code and if it's default